Securities Units
Software overview
- Maximize specific business processing functions on BRAVO 8 _SEC software version to help streamline processing operations, ensure work continuity and improve worker and data productivity will be accurate from time to time.
- BRAVO 8 _SEC software is capable of managing financial accounting problems in securities enterprises such as tracking and accounting transactions of proprietary transactions, calculating cost of goods, profit and loss transactions on trading transactions. self-trading, management of loan-deposit-consulting-margin contracts, internal accounting management operations, implementation of software connection with transaction core (Basic securities, derivative securities, bonds…) such as Goline, Flex, Tongyang, Navisoft, FPT. UTS (BOSC)…
- Not only that, BRAVO software also supports administration work such as planning and tracking, analyzing costs, contracts, etc. Visual charts for users. At the same time, the data connection of the operating parts is made into a unified whole, there is a close data link between the operating features to ensure the accuracy and transparency of the system.
- Building software solutions for synthesis, analysis, statistics and support for the leadership. Improve management efficiency, maximize productivity and quickly process information to increase revenue and profit.
- Provide tools, management reporting screens quickly, accurately and efficiently, supporting the Board of Directors to make immediate and effective decisions.
- Improved features on the BRAVO 8 _SEC version
- Design 3 layers, apply .NET Framework technology, C# programming language. Unicode support. Layout interface (set of custom interface components).
- Added function to connect core transaction_derivatives. Build additional API connection function, ready for flexible multi-method connection with all kinds of transaction cores in the market.
- Improved contract management module with more detailed and extended operations.
- Improve database, ready to handle large data volume, increase access speed during mining using software
- Improved document review function, flexible and general and efficient approval authorization.
- Additional mobile applications Mobile APP (Handheld devices such as phones, tablets perform viewing, browsing data and management reports as required...),
- Adding Webservice improves system security when accessing and sharing data on a wide area network.
- Add Webapp interface to support users to optimize software updates and data mining in the fastest and most effective way, anytime, anywhere..
Scope of software applications
1. ONLINE DATA CONNECTION OPTION – ONLINE

Deployment model for units with many branches
| NO. | UNITS | CONTENT |
| 1 | HEADQUARTERS | - Install the full BRAVO8 _SEC Software (including Runner and Database) on a server at the Company's headquarters or a rented data center - The data will be partitioned into basic units: Headquarters and Branches. The software supports a separate set of financial statements and tax reports for each unit. - The function of excluding internal accounts and merging data helps administrators to view the consolidated financial statements of the whole company. |
| 2 | BRANCHES | - Only installing the Run Program, users access and input data online to the corresponding base unit on the server through a network connection. - Scope of use: The same contents as the main software version - Catalogs used for the whole system. - There is no limit to the number of clients on the LAN network of this location. |
2. SUMMARY OF MODULES AND FEATURES ON BRAVO 8 –SEC

| FEATURES AND MODULES ON BRAVO 8_SEC | |
| Contract management (loans, deposits, consulting) | General accounting, end-of-term function |
| Cash accounting (cash, bank money) | Connecting securities trade core |
| Purchase accounting (self-trading to purchase securities) | Connect E-Invoice |
| Sales accounting (self-trading to sell securities) | TT 210, TT 146, TT 334 Reports |
| Off-balance sheet securities accounting (broker) | Management reports on demand |
| Asset management, tools and equipment | System management |
3. ADVERTISEMENT INFORMATION AND MULTI-PLATFORM APPLICATIONS
- Overview: In the current 4.0 era, data is a valuable asset of an enterprise, so it is very important to manage and analyze business data. Through functions on the system such as warnings, management reports analyze financial indicators in the form of charts, such as indicators on the arrangement of assets and capital sources, indicators on solvency, etc. accounting, capital turnover or profitability, business situation... and the ability to customize according to the individual management model of each business BRAVO 8 _SEC software helps administrators to understand information business health fastest and make the most effective operating decisions.
- Software application platforms: The multi-platform application WINDOW APP/ WEB APP/ MOBILE APP on BRAVO 8 _SEC product is built from the perspective of providing information to managers about the business situation immediately and accurate, support users can exploit and use the software anytime, anywhere, any tools without being limited in time and space.
BRAVO Solutions for securities business units
1. CONTRACT MANAGEMENT

Overview: Manage all types of arising contracts including: Credit contract, Deposit contract, Loan contract (escrow), consulting contract and margin loan contract. The function of calculating the accruals of the deposit contract, the margin loan contract and the estimated expenditure of the loan contract (escrow). Create a self-accounting certificate of receipts and expenditures automatically on the software.

2. CASH ACCOUNTING (CASH, BANK)

Overview: Manage cash receipts/expenditures/cash balances and bank deposits by type of currency (VND, USD, EUR…) by making and printing Cash Payment slips/Cash receipts/Debit notes Bank (Payment Authorization) / Report that there is a bank on the program. Process and track revenue/expenditure/advance by subject, invoice, contract, employee, case. Allows tracking the declaration of the revenue plan, the beginning of the period cost plan (According to employees, by department...), comparing and contrasting between actual and planned..

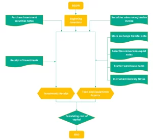
3. PURCHASE ACCOUNTING (SELF-TRADED SECURITIES)

Overview: This module is built based on the process of buying securities investment codes and tools. Allows managing the purchase of securities in different forms and tracking liabilities for each specific investor/bond issuer... Help tracking, checking You can control the value and quantity of purchases by staff, department, purchase transactions, supplies (stocks or other financial products)... Support to track debts due, automatically set up accounts ledger of related transactions.

4. SALE ACCOUNTING (PROPRIETARY TRADING)

Overview: This module is built based on the process of selling securities and managing receivables for each customer and investor. Securities sale slip/service invoice is used to record revenue, profit and loss, cost of goods, and reflects the sale of securities, including: Stocks, bonds and other financial instruments. . Help track and control the value, quantity of securities or other financial products according to contracts and transactions. Automatically calculate profit and loss value and automatically account the ledger of related transactions.

5. FOREIGN SECURITIES ACCOUNTING (BROKER)

Overview: Inheriting the securities brokerage business from the stock trading core to update, account, and monitor trading activities, quantity and value of off-balance sheet shares of investors. Investors' trading data can be recorded in aggregate form (only recording and accounting for the total value of investors' transaction money) or detailed according to trading activities of each securities code; according to investor.
6. CONNECT E-INVOICE

Overview: BRAVO 8 _SEC software allows direct connection with suppliers, Einvoice e-invoice issuance centers (Bkav, Viettel, Vnpt, Thai Son, Efy, CMC, FPT...) by calculating "Automatic invoice" function on the software. Through the connection feature, allowing users to easily create invoice information, control the status, issue status of invoices or adjust easily from Bravo financial management software..
7. ACCOUNTING OF INVENTORIES

Overview: Support businesses control, monitor, update the status of import and export of investment codes, tools and tools in the warehouse that the unit holds in terms of value, number of rotations, import and export of securities codes, minimizing the risks in inventory storage. Making and controlling stock import/export slips when circulating between exchanges (freelance exchanges, listed exchanges ..)

8. ACCOUNTING FIXED ASSETS – TOOLS AND EQUIPMENTS

Overview: Helping businesses manage assets (fixed assets, tools) in terms of quantity and detailed value to each person and each use department…. Monitor asset fluctuations (increase/decrease in value, major repair, rotation ...), manage depreciation, tool allocation, add-on and liquidation of assets.

Asset management interface
9. CONNECTING SECURITIES TRADE CORE

Overview: BRAVO 8 _SEC software supports various forms of connection with securities trading core software (Basic securities trading software, derivatives trading software and bond trading software. coupons…) such as: Goline, Flex, Tongyang, Navisoft, FPT. UTS (BOSC)… to get proprietary trading transaction data, brokerage transaction data, price list data… directly or indirectly, helping accountants not have to re-enter data into the software. BRAVO, while ensuring the accuracy of transaction data.

Module interface Connecting the core of stock trading
10. GENERAL ACCOUNTING

Overview: Connecting organic data with modules. To be the center for updating and building financial management plans, revenues, costs as well as data collection to make financial statements, tax reports, financial management reports in the enterprise according to the following criteria: Circular regulations: Circular 210, Circular 146, Circular 334 and management reports at the request of enterprises.
- Making provision for long-term financial investment

- Provision for devaluation of securities

- Evaluate financial assets, allocate increase/decrease value on invoices


General accounting interface
11. REPORTING SYSTEM
The quarterly financial statements:
- Report on separate financial position - TT334;
- Report on individual performance TT 334;
- Separate statement of cash flows (under direct method) - TT334;
- Separate statement of cash flows (indirect method) - TT334;
- Report on movement of separate equity - TT 334;
- Notes to separate financial statements - TT 334;
The semi-annual financial statement and a report on the financial adequacy ratio:
- Financial safety ratio;
- Report on financial situation in mid-progress - TT 334;
- Report on interim results - TT 334;
- Statement of cash flows between the years (Direct method) - TT 334;
- Statement of cash flows between the years (Indirect method) - TT 334;
- Report on changes in equity between the year - TT 334;
Report of the year:
- Financial safety ratio;
- Report on separate financial position - TT334;
- Report on individual performance TT 334;
- Separate statement of cash flows (direct method) - TT334;
- Separate statement of cash flows (indirect method) - TT334;
- Report on movement of separate equity - TT 334;
- Notes to separate financial statements - TT 334;
Consolidation Report:
- Consolidated financial statement - TT 334;
- Consolidated performance report - TT 334;
- Consolidated statement of cash flows (by direct method) - TT 334;
- Consolidated statement of cash flows (indirect method) - TT 334;
- Consolidated financial statement - TT 334;
List of customers
| CUSTOMERS IN SECURITIES INDUSTRY | |
MB Securities Joint Stock Company 273 Kim Ma, Ba Dinh, Hanoi | Bao Minh Securities Joint Stock Company 10 Phan Huy Chu, Hoan Kiem, Hanoi |
Rong Viet Securities Company 141 Nguyen Du, Ben Thanh, District 1, HCMC | Euro Capital Securities Company Lang Ha, Thanh Cong, Ba Dinh, Hanoi |
Bao Viet Securities Joint Stock Company No. 8 Le Thai To, Hoan Kiem, Hanoi | Hoa Binh Securities Joint Stock Company Ba Trieu, Hai Ba Trung, Hanoi |
DNSE Securities Joint Stock Company No. 28 Tang Bat Ho - Hanoi City | ACB Securities Company Limited 107N Truong Dinh, Ward 6, District 3, HCMC |
Nhat Viet Securities Joint Stock Company Ben Thanh, District 1, HCMC | Hoang Gia International Securities Joint Stock Company 2nd Floor - 106 Nguyen Hue, District 1, HCMC |
VPS Securities Joint Stock Company 362 Hue Street, Hai Ba Trung, Hanoi | Golden Lotus Securities Joint Stock Company 27 Nguyen Dinh Chieu, District 1, Ho Chi Minh City |
Vien Dong Securities Joint Stock Company 80 Vo Van Tan, District 3, HCMC | Thanh Cong Securities Joint Stock Company Thai Binh, District 1, HCMC |
PINETREE Securities Joint Stock Company TNR Tower, 54A Nguyen Chi Thanh, Lang Thuong, Dong Da, Hanoi | Viet Securities Joint Stock Company No. 117, Quang Trung Street, Quang Trung Ward, City. |
SJC Securities Joint Stock Company Dinh Tien Hoang, District 1, Ho Chi Minh City | FUNAN Securities Joint Stock Company 170-172E Bui Thi Xuan, HCMC |
Hung Vuong Securities Joint Stock Company Bui Thi Xuan, Pham Ngu Lao, HCMC | MHB Securities Joint Stock Company 2nd floor, Opera View Building, District 1, HCM |
Rubber Securities Joint Stock Company 43 Tran Cao Van, Ward 6, District 3, HCMC | Hong Bang Securities Joint Stock Company 144 Chau Van Liem, Ward 11, District5, HCM |
SHINHAN Vietnam Securities Co., Ltd Lot C7, Phan Xich Long, Ward 7, HCM | An Binh Securities Joint Stock Company Dong Da District, City. |
Saigon Thuong Tin NG Securities Joint Stock Company Nam Ky Khoi Nghia, District 3, HCM | BeTa Securities Joint Stock Company 16 Nguyen Truong To, District 4, Ho Chi Minh City |
Phu Hung Securities Joint Stock Company 801 Nguyen Van Linh, District 7, HCMC | Alpha Securities Joint Stock Company 7th floor, Detech 2 Building 107 Nguyen Phong Sac, Dich Vong Hau ward, Cau Giay district, Hanoi |
Global Securities Joint Stock Company No. 1 Hoang Dao Thuy, Hanoi City | Kien Thiet Vietnam Securities Joint Stock Company No. 10 Tran Nguyen Han Hanoi |
Dai Viet Securities Joint Stock Company Nguyen Thai Binh, District 1, HCMC | Southeast Asia Securities Joint Stock Company 16, Lang Ha, Dong Da, Hanoi |
KIS Securities Vietnam Joint Stock Company Phu Nhuan District, Ho Chi Minh City | Maritime Bank Securities Joint Stock Company 88 Lang Ha, Dong Da District, Hanoi |
Hung Thinh Securities Joint Stock Company 11th floor, Deha Trade Center, 360 Kim Ma, Ba Dinh District, Hanoi | Smart Invest Securities Joint Stock Company 3rd Floor No. 2a Dai Co Viet, Le Dai Hanh Ward, Hai Ba Trung District, Hanoi |
Petroleum Securities Joint Stock Company (PSI) Ly Thuong Kiet, Hoan Kiem, Hanoi | Wall Street Securities Corporation Lang Thuong Ward, Dong Da District, Hanoi |
Da Nang Securities Joint Stock Company 102 Nguyen Thi Minh Khai, Hai Chau District, Da Nang | SHS Securities Joint Stock Company Dao Duy Anh, No. 9 Dao Duy Anh, Hanoi |
National Securities Corporation (NSI) 34B Han Thuyen, HBT, HANOI | VSM Securities Joint Stock Company Hoan Kien District, Hanoi City |
SHB Securities Joint Stock Company No. 2A, Pham Su Manh, Hanoi | Hai Phong Securities Joint Stock Company Hong Bang District, Hai Phong |
Vietinbanksc Securities Joint Stock Company Hai Ba Trung District, Hanoi | Technological and Commercial Securities Co., Ltd No. 9 To Hien Thanh, Hanoi |
Artex Securities Joint Stock Company Le Duc Tho, My Dinh, Hanoi | Kenanga Vietnam Securities Joint Stock Company No. 73, Bat Dan, Hoan Kiem, Hanoi |
Bank for Investment and Development of Vietnam Securities Joint Stock Company (BSC) 10th, 11th floor, BIDV Tower 35 Hang Voi, Hoan Kiem, Hanoi. | Globalmind Capital Securities Joint Stock Company 2nd Floor, Betrimex Building, 62 Tran Huy Lieu, Ward 12, Phu Nhuan District, HCMC |
Tan Viet Securities Joint Stock Company 79 Ly Thuong Kiet, Cua Nam, Hai Ba Trung, Hanoi | Thien Viet Securities Joint Stock Company T4 No. 22 Lang Ha, Ba Dinh, Hanoi |


