Phần mềm BRAVO ứng dụng tại Đơn vị Chứng Khoán
Tổng quan
- Tối đa hóa các chức năng xử lý nghiệp vụ đặc thù trên phiên bản phần mềm BRAVO_SEC giúp hiệu quả các thao tác xử lý, đảm bảo tính liên tục của công việc và nâng cao năng suất của người lao động và dữ liệu sẽ chính xác tới từng thời điểm.
- Phần mềm BRAVO_SEC có khả năng quản trị bài toán kế toán tài chính trong doanh nghiệp chứng khoán như các nghiệp vụ theo dõi hạch toán các giao dịch tự doanh, tính giá vốn, lãi lỗ giao dịch trên các nghiệp vụ mua bán tự doanh, quản lý hợp đồng tiền vay– tiền gửi – tư vấn – margin, các nghiệp vụ quản trị kế toán nội bộ, thực hiện tính năng kết nối phần mềm với core giao dịch (Chứng khoán cơ sở, chứng khoán phái sinh, trái phiếu…) như Goline, Flex, Tongyang, Navisoft, FPT. UTS (BOSC)…
- Không chỉ vậy, phần mềm BRAVO còn hỗ trợ công tác quản trị như lập và theo dõi kế hoạch, phân tích chi phí, hợp đồng…theo dõi biến động thông qua các chỉ tiêu cảnh báo quản trị bằng các biểu đồ trực quan cho người sử dụng. Đồng thời, thực hiện kết nối dữ liệu của các phần hành thành một thể thống nhất, có sự liên kết dữ liệu chặt chẽ giữa các tính năng phần hành đảm bảo tính chính xác, minh bạch của hệ thống.
- Xây dựng giải pháp phần mềm tổng hợp, phân tích, thống kê và hỗ trợ ban lãnh đạo. Nâng cao hiệu quả hoạt động quản lý, tối đa hóa năng suất và tốc độ xử lý thông tin nhanh chóng để có thể tăng doanh thu và lợi nhuận.
- Cung cấp những công cụ, những màn hình báo cáo quản trị một cách nhanh chóng, chính xác và hiệu quả, hỗ trợ Ban lãnh đạo công ty ra quyết định tức thời và hiệu quả.
- Các tính năng cải tiến trên phiên bản BRAVO_SEC
- Thiết kế 3 lớp, áp dụng công nghệ .NET Framework, ngôn ngữ lập trình C#. Hỗ trợ unicode. Giao diện theo Layout (tập hợp các thành phần giao diện tùy biến).
- Bổ sung chức năng kết nối core giao dịch_chứng khoán phái sinh. Xây dựng bổ sung chức năng kết nối API, sẵn sàng cho việc linh động kết nối đa phương thức với các loại core giao dịch trên thị trường.
- Cải tiến phân hệ quản lý hợp đồng với các nghiệp vụ chi tiết và mở rộng hơn.
- Cải tiến cơ sở dữ liệu, sẵn sàng xử lý khối lượng dữ liệu lớn, tăng tốc độ truy cập trong quá trình khai thác sử dụng phần mềm
- Cải tiến chức năng duyệt chứng từ, ủy quyền duyệt linh hoạt và tổng quát và hiệu quả.
- Bổ sung ứng dụng dành cho thiết bị di động Mobile APP (Thiết bị cầm tay như điện thoại, máy tính bảng thực hiện xem, duyệt dữ liệu và các báo báo quản trị theo yêu cầu…),
- Bổ sung Webservice nâng cao tính bảo mật hệ thống khi thực hiện truy cập và chia sẻ dữ liệu trên mạng diện rộng.
- Bổ sung giao diện Webapp hỗ trợ người sử dụng tối ưu việc cập nhật, khai thác dữ liệu phần mềm một cách nhanh nhất và hiệu quả nhất ở mọi lúc mọi nơi
Phạm vi ứng dụng
1. Phương án kết nối dữ liệu trực tuyến - online

Mô hình triển khai cho các đơn vị có nhiều chi nhánh
STT | ĐƠN VỊ | NỘI DUNG TRIỂN KHAI |
1 | TRỤ SỞ CHÍNH | - Cài đặt Phần mềm BRAVO_SEC đầy đủ (bao gồm Chương trình chạy và Cơ sở dữ liệu) trên máy chủ tại trụ sở chính của Công ty hoặc trung tâm dữ liệu đi thuê - Dữ liệu sẽ được phân vùng thành các đơn vị cơ sở (ĐVCS): Trụ sở chính và Chi nhánh. Phần mềm hỗ trợ lên bộ báo cáo tài chính và báo cáo thuế riêng cho từng đơn vị. - Chức năng điều chỉnh loại trừ tài khoản nội bộ và hợp nhất dữ liệu giúp nhà quản trị có thể xem được báo cáo tài chính hợp nhất của toàn công ty. |
2 | CHI NHÁNH | - Chỉ cài đặt Chương trình chạy, người dùng truy cập và nhập liệu trực tuyến vào ĐVCS tương ứng trên máy chủ thông qua đường truyền mạng. - Phạm vi sử dụng: Các nội dung tương tự bản phần mềm chính - Danh mục sử dụng chung cho cả hệ thống. - Không giới hạn số lượng máy con trong hệ thống mạng LAN của địa điểm này. |
2. Tổng hợp các phân hệ, tính năng trên BRAVO-SEC

CÁC TÍNH NĂNG, PHÂN HỆ BRAVO_SEC | |
Quản lý hợp đồng (Tiền vay, tiền gửi, tư vấn) | Kế toán tổng hợp, chức năng cuối kỳ |
Kế toán vốn bằng tiền (tiền mặt, tiền ngân hàng) | Kết nối core giao dịch chứng khoán |
Kế toán mua hàng (tự doanh mua chứng khoán) | Kết nối Hóa đơn điện tử |
Kế toán bán hàng (tự doanh bán chứng khoán) | Báo cáo TT 210, TT 146, TT 334 |
Kế toán chứng khoán ngoại bảng (môi giới) | Báo cáo quản trị theo yêu cầu |
Quản lý tài sản, công cụ dụng cụ | Quản trị hệ thống |
3. Thông tin Quản trị và ứng dụng đa nền tảng
- Tổng quan: Trong thời đại 4.0 hiện nay, dữ liệu chính là một loại tài sản đáng giá của doanh nghiệp, bởi vậy, việc quản lý và phân tích dữ liệu doanh nghiệp là việc rất quan trọng. Thông qua các chức năng trên hệ thống như cảnh báo, báo cáo quản trị phân tích các chỉ tiêu tài chính dưới dạng biểu đồ ví dụ như các chỉ tiêu về tình hình bố trí tài sản nguồn vốn, các chỉ tiêu về khả năng thanh toán, luân chuyển vốn hay khả năng sinh lời, tình hình mua bán tự doanh...đồng thời là khả năng tùy biến theo mô hình quản trị riêng của từng doanh nghiệp Phần mềm BRAVO_SEC giúp nhà quản trị nắm được thông tin về sức khỏe doanh nghiệp nhanh nhất và đưa ra các quyết định điều hành hiệu quả nhất.
- Các nền tảng ứng dụng phần mềm: Ứng dụng đa nền tảng WINDOW APP/ WEB APP/ MOBILE APP trên sản phẩm BRAVO_SEC được xây dựng dưới góc độ cung cấp thông tin cho nhà quản trị tình hình doanh nghiệp một cách tức thời và chính xác, hỗ trợ người sử dụng có thể khai thác sử dụng phần mềm mọi lúc mọi nơi mọi công cụ mà không bị hạn chế về thời gian và không gian.

Màn hình quản trị Ban lãnh đạo Window APP/WEB APP

Giao diện đăng nhập Mobile APP

Giao diện cảnh báo nhanh trên Mobile APP

Giao diện duyệt chứng từ trên APP

Giao diện xem báo cáo trên APP
Giải pháp BRAVO xử lý bài toán - Tính năng nổi bật
1. QUẢN LÝ HỢP ĐỒNG

Tổng quan: Quản lý toàn bộ các loại hợp đồng phát sinh bao gồm: Hợp đồng tín dụng, Hợp đồng tiền gửi, Hợp đồng (khế ước) vay, hợp đồng tư vấn và hợp đồng vay margin. Chức năng tính các khoản dự thu của hợp đồng tiền gửi, hợp đồng cho vay margin và dự chi của hợp đồng (khế ước) vay. Tạo chứng tự hạch toán các khoản dự thu, dự chi tự động trên phần mềm.

2. KẾ TOÁN VỐN BẰNG TIỀN (TIỀN MẶT, NGÂN HÀNG)

Tổng quan: Quản lý các khoản thu/ chi/ tồn quỹ tiền mặt và tiền gửi ngân hàng theo từng loại tiền (VND, USD, EUR…) bằng cách lập và in các Phiếu chi tiền mặt/ Phiếu thu tiền mặt/ Báo nợ ngân hàng (Ủy nhiệm chi)/ Báo có ngân hàng trên chương trình. Xử lý và theo dõi thu/ chi/ tạm ứng theo đối tượng, hóa đơn, hợp đồng, nhân viên, vụ việc. Cho phép theo dõi khai báo kế hoạch doanh thu, kế hoạch chi phí đầu kỳ (Theo nhân viên, theo bộ phận…), sao sánh đối chiếu giữa thực tế và kế hoạch.

3. KẾ TOÁN MUA HÀNG (CHỨNG KHOÁN TỰ DOANH)

Tổng quan: Phân hệ này được xây dựng dựa trên quy trình mua các mã đầu tư chứng khoán, công cụ dụng cụ. Cho phép quản lý việc mua chứng khoán với nhiều hình thức khác nhau và theo dõi các khoản công nợ phải trả cho từng đối tượng nhà đầu tư/công ty phát hành trái phiếu cổ phiếu cụ thể... Trợ giúp theo dõi, kiểm soát được giá trị, số lượng mua theo nhân viện, bộ phận, theo giao dịch mua, theo vật tư (chứng khoán hoặc sản phẩm tài chính khác)... Hỗ trợ theo dõi công nợ hạn thanh toán, tự động định khoản sổ cái các nghiệp vụ có liên quan.

4. KẾ TOÁN BÁN HÀNG (CHỨNG KHOÁN TỰ DOANH)

Tổng quan: Phân hệ này được xây dựng dựa trên quy trình bán chứng khoán và quản lý công nợ phải thu cho từng đối tượng khách hàng, nhà đầu tư. Phiếu bán chứng khoán/Hoá đơn dịch vụ được sử dụng để hạch toán doanh thu, lãi lỗ, chi phí giá vốn và phản ánh tình hình thực hiện bán các loại chứng khoán gồm: Cổ phiếu, trái phiếu và công cụ tài chính khác. Trợ giúp theo dõi, kiểm soát được giá trị, số lượng chứng khoán hoặc các sản phẩm tài chính khác theo hợp đồng, theo giao dịch. Tự động tính toán giá trị lãi lỗ và tự động định khoản sổ cái các nghiệp vụ có liên quan.

5. KẾ TOÁN CHỨNG KHOÁN NGOẠI BẢNG (MÔI GIỚI)

Tổng quan: Kế thừa nghiệp vụ môi giới chứng khoán từ core giao dịch chứng khoán để cập nhật, hạch toán, theo dõi hoạt động mua bán, số lượng, giá trị cổ phiếu ngoại bảng nhà đầu tư. Dữ liệu mua bán của nhà đầu tư có thể ghi nhận dạng tổng hợp (chỉ ghi nhận và hạch toán tổng hợp giá trị tiền giao dịch của nhà đầu tư) hoặc chi tiết theo hoạt động mua bán từng mã chứng khoán; theo nhà đầu tư.
6. KẾT NỐI VỚI PHẦN MỀM HÓA ĐƠN ĐIỆN TỬ

Tổng quan: Phần mềm BRAVO_SEC cho phép thực hiện kết nối trực tiếp với các nhà cung cấp, trung tâm phát hành hóa đơn điện tử Einvoice (Bkav, Viettel, Vnpt, Thái Sơn, Efy, CMC, FPT…) bằng tính năng “Hóa đơn tự động” trên phần mềm. Thông qua tính năng kết nối, cho phép người sử dụng có thể dễ dàng tạo thông tin hóa đơn, kiểm soát các tình trạng, trạng thái phát hành hóa đơn hoặc điều chính dễ dàng từ phần mềm quản trị tài chính Bravo.
7. KẾ TOÁN HÀNG TỒN KHO

Tổng quan: Trợ giúp doanh nghiệp kiểm soát theo dõi, cập nhật tình hình nhập xuất tồn mã đầu tư, công cụ dụng cụ trong kho mà đơn vị nắm giữ về giá trị, số lượng việc luân chuyển, nhập xuất các mã chứng khoán, giảm thiểu các rủi ro trong lưu trữ tồn kho. Lập và kiểm soát phiếu nhập/xuất chứng khoán khi luân chuyển giữa các sàn (Sàn tự do, sàn niêm yết..)

8. KẾ TOÁN TÀI SẢN CỐ ĐỊNH – CÔNG CỤ DỤNG CỤ

Tổng quan: Trợ giúp doanh nghiệp quản lý tài sản (Tài sản cố định, công cụ dụng cụ) về số lượng và giá trị chi tiết đến từng người và từng bộ phận sử dụng…. Theo dõi biến động tài sản (tăng/giảm giá trị, sửa chữa lớn, luân chuyển …), quản lý việc tính khấu hao, phân bổ công cụ dụng cụ, lắp thêm và thanh lý tài sản.
Giao diện quản lý tài sản
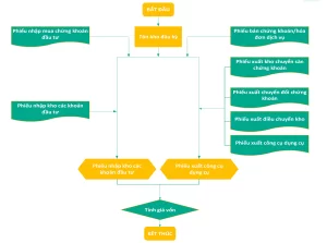
9. KẾT NỐI CORE GIAO DỊCH CHỨNG KHOÁN

Tổng quan: Phần mềm BRAVO_SEC hỗ trợ các hình thức kết nối với các phần mềm cung cấp core giao dịch chứng khoán (Phần mềm giao dịch chứng khoán cơ sở, phần mềm giao dịch chứng khoán phái sinh và phần mềm giao dịch trái phiếu…) như: Goline, Flex, Tongyang, Navisoft, FPT. UTS (BOSC)… để lấy dữ liệu giao dịch mua bán tự doanh, dữ liệu giao dịch môi giới, dữ liệu bảng giá…trực tiếp hoặc gián tiếp, hỗ trợ các nhân viên kế toán không phải nhập lại dữ liệu lên phần mềm BRAVO, đồng thời đảm bảo tính chính xác của số liệu giao dịch.

Giao diện phân hệ Kết nối core giao dịch chứng khoán
10. KẾ TOÁN TỔNG HỢP

Tổng quan: Kết nối dữ liệu hữu cơ với các phân hệ. Là trung tâm cập nhật, xây dựng kế hoạch quản trị tài chính, doanh thu, chi phí cũng như tập hợp dữ liệu để lên hệ thống báo cáo tài chính, báo cáo thuế, báo cáo quản trị tài chính trong doanh nghiệp theo các thông tư quy định: TT 210, TT 146, TT 334 và các báo cáo quản trị theo yêu cầu doanh nghiệp
- Trích lập dự phòng đầu tư tài chính dài hạn

- Trích lập dự phòng giảm giá chứng khoán

- Đánh giá tài sản tài chính, phân bổ giá trị tăng/giảm trên hóa đơn


Giao diện kế toán tổng hợp
11. HỆ THỐNG BÁO CÁO
Báo cáo tài chính quý:
- Báo cáo tình hình tài chính riêng - TT334;
- Báo cáo kết quả hoạt động riêng TT 334;
- Báo cáo lưu chuyển tiền tệ riêng (theo pp trực tiếp) - TT334;
- Báo cáo lưu chuyển tiền tệ riêng (theo pp gián tiếp) - TT 334;
- Báo cáo tình hình biến động vốn chủ sở hữu riêng - TT 334;
- Bản thuyết minh báo cáo minh tài chính riêng - TT 334;
Báo cáo tài chính bán niên và báo cáo tỷ lệ an toàn tài chính
- Tỷ lệ an toàn tài chính;
- Báo cáo tình hình tài chính giữa tiên độ - TT 334;
- Báo cáo kết quả hoạt động giữa niên độ - TT 334;
- Báo cáo lưu chuyển tiền tệ giữa niên độ (pp Trực tiếp) - TT 334;
- Báo cáo lưu chuyển tiền tệ giữa niên độ (pp Gián tiếp) - TT 334;
- Báo cáo tình hình biến động vốn chủ sở hữu giữa niên độ - TT 334;
Báo cáo năm:
- Tỷ lệ an toàn tài chính;
- Báo cáo tình hình tài chính riêng - TT334;
- Báo cáo kết quả hoạt động riêng TT 334;
- Báo cáo lưu chuyển tiền tệ riêng (theo pp trực tiếp) - TT334;
- Báo cáo lưu chuyển tiền tệ riêng (theo pp gián tiếp) - TT 334;
- Báo cáo tình hình biến động vốn chủ sở hữu riêng - TT 334;
Bản thuyết minh báo cáo minh tài chính riêng - TT 334;
Báo cáo hợp nhất:
- Báo cáo tình hình tài chính hợp nhất - TT 334;
- Báo cáo kết quả hoạt động hợp nhất - TT 334;
- Báo cáo lưu chuyển tiền tệ hợp nhất (theo pp trực tiếp) - TT 334;
- Báo cáo lưu chuyển tiền tệ hợp nhất (theo pp gián tiếp) - TT 334;
- Báo cáo tình hình tài chính hợp nhất - TT 334;
Danh sách khách hàng tiêu biểu
1. Công ty Cổ phần Chứng khoán Thăng Long (Chứng khoán MB) 2. Công ty Chứng khoán Rồng Việt 3. Công ty Cổ phần Chứng khoán DNSE 4. Công ty Cổ phần Chứng khoán Bảo Việt 5. Công ty Cổ phần Chứng khoán Nhất Việt 6. Công ty Cổ phần Chứng khoán VPS 7. Công ty Cổ phần Chứng Khoán Viễn Đông 8. Công ty Cổ phần Chứng Khoán PINETREE 9. Công ty Cổ phần Chứng Khoán SJC 10. Công ty Cổ phần Chứng khoán Hùng Vương 11. Công ty Cổ phần Chứng khoán Cao su 12. Công ty Cổ phần Chứng khoán SHINHAN Việt Nam 13. Công ty Cổ phần Chứng khoán Thương Tín 14. Công ty Cổ phần Chứng khoán Phú Hưng 15. Công ty Cổ phần Chứng khoán Toàn Cầu | 16. Công ty Cổ phần Chứng khoán Bảo Minh 17. Công ty Cổ phần Chứng khoán Euro Capital 18. Công ty Cổ phần Chứng khoán Hòa Bình 19. Công ty Cổ phần Chứng khoán ACB 20. Công ty Cổ phần Chứng khoán Quốc tế Hoàng Gia 21. Công ty Cổ phần Chứng khoán Sen Vàng 22. Công ty Cổ phần Chứng khoán Thành Công 23. Công ty Cổ phần Chứng khoán Việt 24. Công ty Cổ phần Chứng khoán FUNAN 25. Công ty Cổ phần Chứng khoán MHB 26. Công ty Cổ phần Chứng khoán Hồng Bàng 27. Công ty Cổ phần Chứng khoán An Bình 28. Công ty Cổ phần Chứng khoán BeTa 29. Công ty Cổ phần Chứng khoán Alpha 30. .............. |


