Với bản chất là một phần mềm kế toán quản trị, phân hệ Quản lý tài chính – kế toán của BRAVO 8 tích hợp đầy đủ mọi nghiệp vụ quản lý kế toán phát sinh quá trình vận hành của doanh nghiệp. Từ kế toán mua hàng, kế toán bán hàng, kế toán vốn bằng tiền… cho đến kế toán Thuế, Tiền lương. Và việc tích hợp kế toán quản trị hàng tồn kho là một trong các tính năng nổi bật trên phần mềm kế toán (1) BRAVO. Bài viết sau sẽ cung cấp tới bạn đọc những thông tin chi tiết về tính năng này.
1. Sơ lược về kế toán quản trị hàng tồn kho
Căn cứ theo chuẩn mực kế toán 02, hàng tồn kho là những tài sản sau:
- Được giữ để bán trong kỳ sản xuất, kinh doanh bình thường;
- Đang trong quá trình sản xuất, kinh doanh dở dang;
- Nguyên liệu, vật liệu, công cụ, dụng cụ để sử dụng trong quá trình sản xuất, kinh doanh hoặc cung cấp dịch vụ.
Hàng tồn kho bao gồm:
- Hàng hóa mua về để bán: Hàng hóa tồn kho, hàng mua đang đi trên đường, hàng gửi đi bán, hàng hóa gửi đi gia công chế biến;
- Thành phẩm tồn kho và thành phẩm gửi đi bán;
- Sản phẩm dở dang: Sản phẩm chưa hoàn thành và sản phẩm hoàn thành chưa làm thủ tục nhập kho thành phẩm;
- Nguyên liệu, vật liệu, công cụ, dụng cụ tồn kho, gửi đi gia công chế biến và đã mua đang đi trên đường;
- Chi phí dịch vụ dở dang.
Kế toán quản trị hàng tồn kho trong doanh nghiệp là việc thu nhận, cung cấp, xử lý các thông tin về hàng tồn kho cho các nhà quản trị nội bộ. Trợ giúp họ trong việc thực hiện chức năng quản trị như lập kế hoạch mua hàng, kiểm soát lượng tồn kho thực tế, dự báo về lượng hàng tiêu thụ, phục vụ cho mục đích ra quyết định của nhà quản trị.
Hàng tồn kho là một yếu tố rất quan trọng trong doanh nghiệp, vì vậy việc hạch toán đúng hàng tồn kho không chỉ giúp cho doanh nghiệp có một lượng vật tư, hàng hóa dự trữ đúng mức. Tránh tình trạng dự trữ quá nhiều gây ứ đọng vốn, mặt khác không dự trữ quá ít để đảm bảo cho quá trình sản xuất kinh doanh của doanh nghiệp được tiến hành liên tục không bị gián đoạn.
Tại Việt Nam, trong những năm gần đây, mặc dù nhận thức về tầm quan trọng của kế toán quản trị đối với hàng tồn kho ngày càng được nâng lên, song vẫn còn không ít doanh nghiệp chưa thực sự quan tâm đến việc tổ chức công tác kế toán quản trị. Một số doanh nghiệp nếu có áp dụng mô hình kế toán quản trị cũng rất đơn giản, mô hình áp dụng chưa khoa học và hợp lý.
Làm thế nào để quản lý kho hàng hiệu quả đáp ứng cho nhu cầu sản xuất kinh doanh đang là vấn đề đáng quan tâm nhất hiện nay từ nhiều doanh nghiệp. Quản lý kho là một công việc hết sức phức tạp và quản lý kho sao cho hợp lý thì không phải ai cũng thể làm tốt được. Sử dụng phần mềm BRAVO hỗ trợ sẽ khiến bạn làm tốt mọi thứ và công việc quản lý kho và kế toán kho trở nên đơn giản hơn.
2. Chi tiết tính năng kế toán quản trị hàng tồn kho BRAVO 8
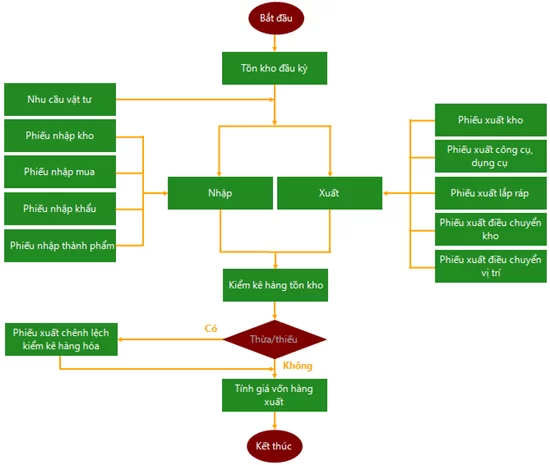
2.1. Quy trình chứng từ quản lý kho

2.2. Sơ lược về tính năng kế toán quản trị hàng tồn kho trên phần mềm kế toán BRAVO
Phần mềm BRAVO giúp doanh nghiệp thực hiện tất cả các nghiệp vụ kho bao gồm:
Các chứng từ phục vụ công việc nhập kho gồm:
- Phiếu nhập mua
- Phiếu nhập khẩu
- Phiếu nhập thành phẩm
- Phiếu nhập kho
Các chứng từ phục vụ công việc xuất kho gồm:
- Phiếu xuất kho
- Phiếu xuất công cụ dụng cụ
- Phiếu điều chuyển kho
- Phiếu xuất điều chuyển vị trí
- Kiểm kê vật tư hàng hóa
- Tạo phiếu xuất chênh lệch kiểm kê vật tư hàng hóa
3. Tính năng kế toán quản trị hàng tồn kho trên phần mềm kế toán BRAVO
3.1. Hỗ trợ kế thừa dữ liệu từ bộ phận kho, tự động hạch toán chứng từ kế toán.
Dữ liệu kế toán quản trị hàng tồn kho được kết nối nghiệp vụ nhập xuất từ phần mềm quản lý kho (2), để tiếp nhận tự động thông tin đầu vào giúp kế toán không cần phải nhập liệu, giảm thiểu các sai sót khi hạch toán, giúp kế toán tiết kiệm thời gian, tối ưu nguồn lực.
Trên hệ thống BRAVO cho phép thiết lập các giao dịch định khoản tự động. Chính vì vậy, trong thao tác nhập/xuất, nhân viên chỉ cần chọn đúng giao dịch cần ghi nhận thì hệ thống sẽ tự động phát sinh định khoản tương ứng.
Kế toán kiểm soát chứng từ thông qua quá trình phê duyệt, vì thế những sai sót về định khoản hầu như không xảy ra. Thao tác duyệt trên hệ thống như sau:
Tại màn hình Explore ta chọn một hoặc nhiều chứng từ. Bấm nút [Duyệt] trên thanh công cụ của chương trình. Chọn trạng thái mới trong màn hình duyệt chứng từ. Bấm vào nút “Bắt đầu thực hiện” để thực hiện chứng từ.

Mặt khác, trình độ nhân viên kế toán trong công tác kế toán quản trị hàng tồn kho chưa đáp ứng được nhu cầu đặt ra hoặc chưa vững nghiệp vụ thì phần mềm đã giải quyết được tối đa cho kế toán kho.
3.2. Xác định mức tồn kho tối đa và tối thiểu đối với mỗi mặt hàng
Hệ thống quản lý tồn kho cho phép người quản lý thiết lập chính sách tồn trữ. Doanh nghiệp có thể áp dụng chính sách tồn kho tối thiểu – tối đa cho vật tư, nguyên phụ liệu, thành phẩm bằng cách khai báo mức tồn kho tối thiểu – tối đa cho từng mặt hàng, từng kho trên hệ thống BRAVO. Khi mặt hàng xuống dưới mức tồn tối thiểu, hệ thống sẽ cảnh báo để yêu cầu mua thêm hàng. Khi mặt hàng trên hạn mức tồn tối đa, hệ thống sẽ cảnh báo để người dùng xử lý.
Từ đó, giúp doanh nghiệp tránh nhập mua hàng nhiều hơn mức cần thiết hoặc thiếu hụt hàng dẫn đến giảm doanh thu, giảm tối đa chi phí hàng tồn kho.
3.3. Dự báo nhu cầu vật tư cần cho sản xuất.
Việc dự báo được nhu cầu tiêu dùng vật tư cho sản xuất là rất quan trọng cho hoạt động sản xuất, kinh doanh của doanh nghiệp, đảm bảo quá trình sản xuất được diễn ra liên tục, đúng tiến độ với năng suất cao, tiết kiệm chi phí và làm ra các sản phẩm đạt chất lượng tốt, đáp ứng yêu cầu người dùng.
Việc dự báo nhu cầu vật tư liên quan đến nhiều bộ phận bao gồm bộ phận kế hoạch sản xuất, bộ phận kho, bộ phận mua hàng.
Dựa vào kế hoạch sản xuất, định mức thành phẩm, mức tồn kho, các đơn hàng mua chưa thực hiện và kế hoạch nhập hàng. Phần mềm đưa ra báo cáo kiểm tra “Nhu cầu vật tư” để có kế hoạch mua hàng.
Từ đó, đảm bảo cho quá trình sản xuất tiến hành nhịp nhàng, liên tục, áp dụng kịp thời các nguyên vật liệu mới, tạo điều kiện nâng cao chất lượng, giảm chi phí lưu kho, do đó hạ được giá thành sản phẩm.
3.4. Kiểm kê hàng hóa định kỳ
Người dùng căn cứ vào tồn kho thực tế để làm Kiểm kê hàng hóa đối với từng kho, từng vật tư và các thuộc tính liên quan tới vật tư đó. Sau khi kiểm kê hàng hóa và phát hiện sự chênh lệch giữa số lượng thực tế kiểm kê hàng hóa trong kho và số lượng hàng hóa trên sổ sách (kiểm kê thừa hoặc thiếu). Chương trình sẽ tạo phiếu xuất kho để xử lý chênh lệch.

Việc áp dụng phần mềm BRAVO giúp cho việc kiểm kê kho trở nên đơn giản bằng vài thao tác trên phần mềm, hệ thống tự động bù trừ và cân bằng hàng hóa theo đúng thực tế.
3.5. Phương pháp tính giá vốn hàng tồn kho
Phần mềm BRAVO cung cấp nhiều lựa chọn về cách tính giá tồn kho, tùy thuộc vào đặc thù của từng doanh nghiệp như giá vốn đích danh, giá vốn bình quân gia quyền, giá vốn trung bình di động, giá vốn nhập trước xuất trước.

Khi đã thiết lập cách tính giá thì hệ thống sẽ tự động tính giá vật tư, hàng hóa tức thời theo phương pháp đã chọn để bất kỳ thời điểm nào doanh nghiệp cũng có con số về giá trị tồn kho của mình.
3.6. Theo dõi nhập xuất theo nhiều đơn vị tính
Để thuận tiện và đơn giản hơn cho quá trình nhập xuất kho. Hệ thống BRAVO cho phép khai báo không hạn chế đơn vị tính cho một vật tư hàng hóa, trong đó có 1 đơn vị tính chính và các đơn vị tính còn lại là đơn vị tính quy đổi. Trên chứng từ nhập liệu người dùng có thể chọn nhập xuất theo đơn vị quy đổi hoặc đơn vị gốc.

3.7. Theo dõi tồn kho theo nhiều tính chất vật tư
Kế toán quản trị hàng tồn kho quản lý nhập xuất về số lượng, giá trị của vật tư, hàng hóa trong kỳ, đồng thời hỗ trợ các bài toán liên quan đến theo dõi tính chất vật lý của vật tư như lô, vị trí, serial, màu sắc, kích thước, phẩm cấp, có tem in cân điện tử, hạn sử dụng.
Người dùng có thể dễ dàng theo dõi và quản lý hàng dựa trên các tính năng khai báo đơn giản và thông minh của phần mềm BRAVO. Thực hiện việc thiết lập tính chất theo dõi trong khai báo khi cập nhật vật tư như sau:

Đặc biệt khi các lô hàng gần đến ngày hết hạn sử dụng, phần mềm có thể thông báo để có cách xử lý kịp thời.
Trong thực tế tại một kho, tại một nhà máy, xưởng sản xuất hoặc tại một cửa hàng sản phẩm thường sắp xếp hàng hóa theo khu vực, vị trí đặt hàng để dễ dàng cho việc phân loại, kiểm soát. Việc lưu trữ theo khu vực, vị trí (dãy, tầng, hàng) giúp công việc lấy hàng phục vụ nhập - xuất, kiểm kê hàng hóa được dễ dàng hơn, nhanh chóng hơn và hạn chế việc nhầm lẫn, sai sót và mất mát hàng hóa.
Ngoài ra, phần mềm tích hợp công nghệ quản lý nhập xuất kho bằng mã vạch (Barcode) dùng để kết nối với thiết bị ngoại vi, giảm thiểu sự sai sót và can thiệp của con người.
3.8. Hệ thống báo cáo kế toán quản trị hàng tồn kho
Hoàn thiện công tác chứng từ kế toán, tài khoản kế toán và sổ kế toán liên quan đến công tác kế toán quản trị hàng tồn kho và việc lập báo cáo hàng tồn kho cần phản ánh một cách chi tiết tình hình hàng tồn kho của doanh nghiệp phục vụ cho yêu cầu quản trị kinh doanh.
Hệ thống BRAVO cung cấp đầy đủ hệ thống mẫu in chứng từ, sổ kế toán, báo cáo kho do Bộ tài chính ban hành. Hệ thống báo cáo điển hình cho kế toán kho là:
- Bảng kê chứng từ phiếu nhập
- Bảng kê chứng từ phiếu xuất
- Sổ chi tiết vật tư
- Tổng hợp Nhập Xuất Tồn
- Báo cáo tồn kho theo lô
- Báo cáo tồn kho theo hạn sử dụng
- Báo cáo tồn kho vật lý.
3.9. Kiểm soát tồn kho khi nhập liệu chứng từ
Trên thực tế xảy ra các trường hợp lập phiếu xuất kho nhưng trong kho không đủ nguyên vật liệu để xuất kho, lập hóa đơn bán hàng nhưng thực tế hàng không có tồn trong kho để xuất hàng. Hệ thống BRAVO linh động cho phép người dùng chủ động khai báo việc kiểm tra Có/Không cho phép xuất khi chưa đủ hàng theo từng kho.
Trên hệ thống khi thêm mới một kho hàng, phần mềm cho phép lựa chọn “Cho phép xuất khi chưa đủ hàng”. Nếu chọn mục này, chương trình sẽ cho phép xuất hàng từ kho dù kho không đủ hàng và không có cảnh báo khi nhập liệu. Nếu không tích chọn thì phần mềm cảnh báo không cho xuất âm kho khi nhập liệu chứng từ.

Trên các màn hình nhập liệu chứng từ cho phép hiển thị tồn kho khi cập nhật chi tiết từng dòng vật tư hoặc công cụ hỗ trợ “xem tồn kho tức thời” tại bên trái màn hình. Dựa vào tính năng này, người dùng dễ dàng kiểm tra hàng hóa trong kho trước khi xuất hàng, tránh sai sót không đáng có khi lập chứng từ và lấy hàng xuất kho.

3.10. Tạo phiếu xuất theo định mức sản phẩm hoàn thành
Đây là chức năng tự động tạo phiếu xuất vật tư theo định mức được khai báo gắn liền với các sản phẩm đã hoàn thành trong kỳ. Phiếu xuất tạo ra sẽ có ngày là ngày cuối cùng của tháng chạy chức năng.
Người dùng truy cập chức năng này bằng cách vào: Tổng hợp/ Hàng tồn kho/ Tạo phiếu xuất theo định mức sản phẩm hoàn thành.

Chức năng giúp kế toán kiểm soát được việc xuất kho đúng định mức quy định và tiết kiệm thời gian chọn từng nguyên vật liệu khi lập Phiếu xuất kho.
4. Hiệu quả việc tích hợp các tính năng trên một hệ thống phần mềm
Nhờ vào khả năng tích hợp tính năng kế toán quản trị hàng tồn kho, Phần mềm kế toán quản trị BRAVO sẽ giúp doanh nghiệp thấy rõ những giá trị mà doanh nghiệp có thể nhận được khi triển khai áp dụng giải pháp. Đặc biệt đối với doanh nghiệp sản xuất và thương mại sẽ phù hợp và tận dụng được tối qua hiệu quả của các tính năng. Các lợi ích chính bao gồm:
- Quản lý chính xác số lượng tồn kho:giúp doanh nghiệp nắm bắt kịp thời, chính xác số lượng hàng hóa trong kho, hàng hóa đã hoặc sắp hết hạn sử dụng, hàng lỗi, hàng hỏng, hay lưu kho với số lượng vượt quá giới hạn. Từ đó, doanh nghiệp có thể đưa ra phương án xử lý kịp thời như mua thêm nguyên vật liệu, nhanh chóng thanh lý hàng sắp hết hạn.
- Tiết kiệm nguồn nhân lực: nếu quản lý thủ công thì chi phí về nhân sự sẽ rất tốn kém khi có một số lượng lớn các mặt hàng cần quản lý vì lúc đó cần rất nhiều nhân viên làm việc trực tiếp tại kho. Nếu doanh nghiệp sử dụng các phần mềm BRAVO chắc chắn sẽ làm giảm thiểu tối đa số lượng nhân viên.
- Phối hợp các phòng ban khác nhau: phần mềm có lợi ích trong việc điều phối và hỗ trợ các hoạt động của các bộ phận kho và kế toán để tăng tính hiệu quả của hoạt động của doanh nghiệp.
- Nâng cao hiệu quả hoạt động kinh doanh của doanh nghiệp: Với nhiều tính năng vượt trội, phần mềm có thể giúp doanh nghiệp tối ưu hóa chi phí vận hành, tăng cường khả năng điều hành, quản lý góp phần quan trọng vào việc nâng cao hiệu quả hoạt động SXKD của doanh nghiệp.
(Chú thích: (1), (2) Kế toán và quản lý kho cũng là hai phân hệ cơ bản thuộc hệ thống giải pháp phần mềm quản trị tổng thể doanh nghiệp BRAVO. Trong nội dung bài viết này, người viết sẽ tạm dùng cụm từ "phần mềm kế toán" và "phần mềm quản lý kho" để bạn đọc tiện theo dõi).
Có thể bạn quan tâm:
>> Lựa chọn phần mềm quản lý hàng tồn kho hiệu quả.
--- HuyLV ---










