1. Sơ lược về kế toán lương và thuế TNCN
- Tiền lương là yếu tố cơ bản quyết định đến thu nhập, đời sống vật chất của người lao động (NLĐ) trong doanh nghiệp. Khi chi trả tiền lương, doanh nghiệp cần căn cứ vào các yêu cầu về chế độ quản lý tiền lương, quản lý lao động của Nhà nước để đưa ra mức lương hợp lý, công bằng, chính xác, đảm bảo quyền lợi cho người lao động mới kích thích họ cùng thi đua lao động sản xuất thúc đẩy sự phát triển của doanh nghiệp.
- Kế toán lương trong doanh nghiệp là việc theo dõi, phản ánh kịp thời số lượng lao động, thời gian lao động, tính chính xác tiền lương phải trả cho người lao động.
- Tiền lương là yếu tố ảnh hưởng rất lớn tới nhân sự trong doanh nghiệp. Đối với NLĐ cần phải tính chính xác, đúng chế độ nhà nước và phân chia công bằng mới đảm bảo cuộc sống, cũng như giữ và thu hút được họ. Đối với doanh nghiệp, tiền lương là một khoản chi phí lớn nên cần đảm bảo sao cho chi phí này không quá lớn so với tình hình sản xuất kinh doanh của doanh nghiệp.
- Thuế thu nhập cá nhân là khoản tiền thuế mà người có thu nhập phải trích nộp một phần tiền lương hoặc từ các nguồn thu khác vào ngân sách nhà nước sau khi đã tính toán các khoản được giảm trừ.
2. Chi tiết tính năng kế toán lương trên phần mềm BRAVO
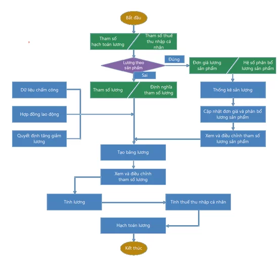
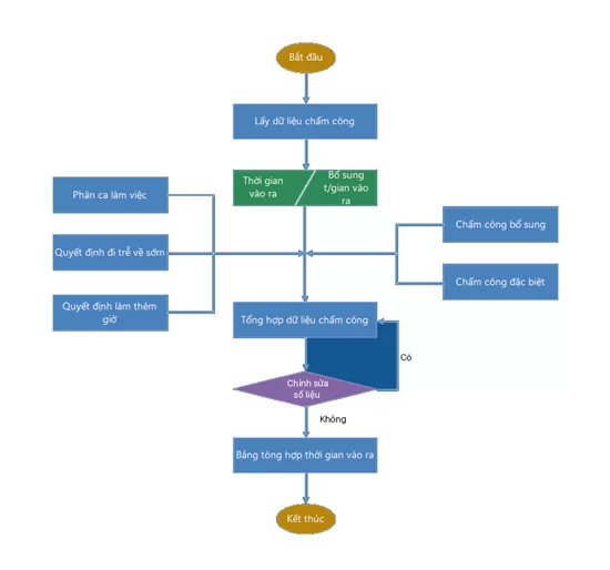
2.1. Quy trình chứng từ
Chứng từ phát sinh và luân chuyển trong việc chấm công nhân sự và thống kê được mô tả theo quy trình sau:
Chứng từ phát sinh và luân chuyển trong quá trình tính lương được mô tả theo quy trình sau:

>>> Có thể bạn quan tâm: Các công thức tính lương cơ bản
2.2. Sơ lược về tính năng Kế toán lương và thuế TNCN trên phần mềm BRAVO
Phần mềm BRAVO giúp doanh nghiệp thực hiện tất cả các nghiệp vụ kho liên quan đến việc tính lương bao gồm:
Các chứng từ phục vụ chấm công:
+ Phân ca làm việc
+ Lịch phân ca làm việc
+ Luân chuyển ca
+ Thời gian vào – ra
+ Bổ sung thời gian vào – ra
+ Bảng tổng hợp giờ vào giờ ra
+ Chấm công bổ sung
+ Chấm công đặc biệt
+ Thống kê sản lượng
+ Quyết định đi trễ về sớm
+ Quyết định làm thêm giờ
Các chứng từ phục vụ tính lương gồm:
+ Cập nhật đơn giá lương và phân bổ lương theo sản phẩm
+ Lương phân bổ theo sản phẩm
+ Các khoản tiền lương khác
+ Hồ sơ cá nhân cán bộ nhân viên
+ Danh mục ngày nghỉ trong năm
+ Danh mục loại chấm công
+ Danh mục hệ số phân bổ lương sản phẩm
+ Bảng đơn giá lương sản phẩm
+ Danh mục tham số hạch toán
+ Tham số thuế thu nhập cá nhân
3. Tính năng nổi bật của kế toán lương và thuế TNCN trên phần mềm BRAVO
Dưới đây là những tính năng nổi bật của phần mềm BRAVO trong quản lý về lương và thuế TNCN hiệu quả mang lại cho doanh nghiệp.
3.1. Hỗ trợ kết nối lấy dữ liệu trực tiếp từ máy chấm công
Với khả năng tính hợp máy chấm công, dữ liệu chấm công hàng ngày sẽ tự động được lưu về database của phần mềm BRAVO. Từ đó người quản lý sẽ kiểm soát được thời gian làm việc của từng nhân viên cũng như dễ dàng tổng hợp số ngày công nhân viên đi làm, nghỉ phép, nghỉ ốm.
Với việc tích hợp trực tiếp từ máy chấm công, nhân viên có thể lập bảng chấm công in biểu chấm công nhanh tiết kiệm thời gian, chỉ cần đến cuối tháng là có thể in luôn không mất thời gian.
Công tác quản lý nhanh, theo dõi được luôn trong ngày có tổng bao nhiêu nhân viên đi làm, bao nhiêu nhân viên nghỉ việc, nghỉ ốm
Nhờ việc kết nối chấm công, phần mềm BRAVO sẽ kiểm tra tính hợp lệ của dữ liệu chấm công, tính các khoản phạt đi muộn, về sớm theo quy định của công ty.

3.2. Tạo dữ liệu giờ vào ra, tính công làm việc, làm thêm, đi trễ về sớm
Đối với người phụ trách nhân sự việc tổng hợp giờ vào ra, công làm việc, làm thêm, đi trễ về sớm hàng tháng là công việc rất vất vả, mất nhiều công sức nhất, nhất là đối với doanh nghiệp sản xuất có số lượng nhân viên nhiều thì việc tổng hợp thủ công lâu và không còn được chính xác. Áp dụng phần mềm BRAVO sẽ quản trị được chính xác, tiết kiệm thời gian, nhân sự thực hiện.

3.3. Thống kê sản lượng và phân bổ lương sản phẩm cho từng nhân viên
Việc thống kê sản lượng hàng ngày là bước rất quan trọng để giúp người quản lý kiểm soát được tổng sản lượng sản phẩm làm ra của từng nhân viên theo từng ngày. Qua đó đánh giá được năng lực sản xuất của từng nhân viên và hiệu quả mà họ mang lại cho công ty.
Phần mềm BRAVO cho phép thống kê sản lượng theo từng sản phẩm, từng bộ phân, từng nhân viên, có cả số lượng làm thêm, số lượng làm ban đêm. Với trường hợp chỉ thống kê sản lượng tới được từng bộ phận, Phần mềm Bravo có chức năng tính và phân bổ lương sản phẩm tới từng nhân viên của bộ phận đó căn cứ vào phần khai báo hệ số phân bổ lương sản phẩm. Áp dụng thống kê và phân bổ bằng phần mềm mang lại tính chính xác, công bằng góp phần tạo động lực làm việc cho từng nhân viên.

Thống kê sản lượng tính lương

Đơn giá và phân bổ lương theo sản phẩm
3.4. Đăng ký làm thêm giờ và thống kê tổng số giờ làm thêm trong tháng
Phần mềm BRAVO cho phép khai báo thời gian bắt đầu và kết thúc làm thêm giờ, thời gian ghi nhận hợp lệ làm thêm. Việc này thống kê và tính toán được thời gian làm thêm giờ hợp lệ trong ngày của từng nhân viên nếu được khai báo đăng ký làm thêm giờ.
Giúp nhà quản lý thống kê được tổng số giờ làm thêm từng nhân viên trong tháng để không vượt quá thời gian làm thêm của từng người theo luật nhà nước quy định.

3.5. Tính toán chính xác, kịp thời, đúng chính sách, chế độ về các khoản tiền lương, tiền thưởng, các khoản trợ cấp phải trả người lao động.
Phần mềm BRAVO tính toán chính xác các khoản tiền lương, thưởng, phụ cấp đã được khai báo trước theo hợp đồng lao động và theo công thức khai báo lương của từng nhân viên. Tránh rủi ro trong quá trình tính lương sai sót khi nhập liệu và copy công thức bị thiếu.
Thời gian tính lương nhanh tiết kiệm nhân sự thực hiện, chỉ cần thực hiện theo các bước sẵn đã in được bảng lương cho toàn công ty.

3.6. Tính toán chính xác các khoản trích BHXH, BHYT, BHTN, KPCĐ của cá nhân và doanh nghiệp.
Ứng dụng phần mềm BRAVO sẽ tính toán chính xác, kịp thời các khoản bảo hiểm của cá nhân và doanh nghiệp phải nộp. Và khi có thay đổi chính sách % đóng bảo hiểm chỉ cần vào khai báo 1 lần, rất thuận tiện khi chính sách hay thay đổi.

3.7. Tự động hạch toán kế toán các khoản tiền lương, bảo hiểm.
Căn cứ vào khoản tiền lương, bảo hiểm tính toán được, phần mềm BRAVO sẽ tự động phân bổ đưa ra các cặp định khoản và tạo ra chứng từ hạch toán luôn các khoản này.
Đây là một tính năng quan trọng nằm trong Modules phần mềm kế toán (1) BRAVO, trợ giúp hiệu quả việc tính lương, tiết kiệm được rất nhiều thời gian cho kế toán. Phần mềm cho phép khai báo chi tiết cặp hạch toán tới từng bộ phận riêng rất linh động để người sử dụng có thể tự khai báo được.

3.8. Tính bù lương tối thiểu
Phần mềm BRAVO cho phép khai báo mức lương tối thiểu từng vùng theo quy định. Khi đó được khoản bù lương tối thiểu vùng nếu lương thực tế của người lao động dưới mức tối thiểu vùng quy định.

3.9. Tính thuế TNCN và phần giảm trừ gia cảnh
Cho phép khai báo số người phụ thuộc để xác định tiền giảm trừ bản thân và giảm trừ người phụ thuộc từ đó tính được tiền thuế TNCN phải nộp của từng nhân viên.
Ngoài ra còn theo dõi được thời gian kết thúc được giảm trừ của từng người phụ thuộc qua đó tránh được sai sót của việc tính giảm trừ phụ thuộc.

>> Xem thêm: Cách tính lương trên phần mềm BRAVO.
3.10. Gửi bảng lương qua mail
Qua việc tính toán lương xong, bảng lương cần gửi tới từng nhân viên được biết tiền lương của họ được hưởng trong tháng. Phần mềm BRAVO cho phép gửi mail tới chi tiết từng nhân viên giảm thiểu rất nhiều thời gian cho người phụ trách đem lại sự chính xác tránh việc gửi nhầm, gửi thiếu và bảo mật cao.

3.11. Quyết định tăng/giảm bậc lương
Danh sách các quyết định tăng hoặc giảm thang, bậc lương phục vụ việc cập nhật thông tin tính lương của nhân viên và công tác thống kê quản lý nhân sự.

3.12. Theo dõi danh sách thang/bậc lương
Danh sách thang lương/bậc lương của đơn vị. Mỗi một thang lương sẽ có dải chi tiết hệ số các bậc lương tương ứng được hưởng (bao gồm các hệ số cấu thành nên lương chính của nhân viên như hệ số lương cơ bản, hệ số chức vụ, hệ số trách nhiệm, thu hút…). Mỗi nhân viên tại một thời điểm sẽ thuộc thang và bậc lương tương ứng.

3.13. Hệ thống báo cáo lương
Hoàn thiện việc tính lương, phần mềm BRAVO cung cấp hệ thống báo cáo lương nhanh phục vụ việc in ấn, kiểm tra báo cáo cho ban lãnh đạo tình hình quỹ lương được phân bổ hàng tháng. Hệ thống báo cáo lương gồm:
- Bảng chấm công
- Bảng chi tiết tiền lương làm thêm giờ
- Bảng lương thực lĩnh
- Bảng lương tạm ứng kỳ 1
- Bảng lương chi tiết tháng
- Phiếu lương cá nhân
- Bảng kê chi tiết thuế thu nhập cá nhân
- Báo cáo lương trung bình theo từng bộ phận
4. Hiệu quả sau khi ứng dụng phần mềm
Với rất nhiều tính năng vượt trội vừa kể trên của phần mềm BRAVO, phần mềm sẽ giúp doanh nghiệp thấy được những giá trị mà doanh nghiệp có thể nhận được khi áp dụng giải pháp phần mềm BRAVO. Trong đó, các lợi ích chính là:
- Tránh sai sót: Một trong những lợi ích tuyệt với của việc sử dụng phần mềm BRAVO tính lương là giảm những lỗi sai xảy ra, có thể giảm thiểu nguy cơ lỗi do con người và đảm bảo nhân viên nhận được chính xác khoản tiền mà họ kiếm được.
- Tiết kiệm thời gian: Lợi ích của việc sử dụng phần mềm là cho phép thực hiện nhiệm vụ dễ dàng hơn và tiết kiệm một lượng thời gian lớn.
- Bảo mật dữ liệu: Bảo mật dữ liệu là bắt buộc và dữ liệu bảng lương của doanh nghiệp đặc biệt nhạy cảm. Bằng cách sử dụng phần mềm đảm bảo thông tin này được khóa an toàn và không ai có thể truy cập được.
- Tính toán chính xác: Khi số lượng nhân viên càng cao, nguy cơ xảy ra lỗi càng lớn. Việc sử dụng phần mềm sẽ giảm thiểu tối đa các lỗi phát sinh.
- Tốc độ: Toàn bộ quá trình chuẩn bị bảng lương trở nên nhanh hơn nhiều khi ứng dụng phần mềm. Và việc lập báo cáo nhanh mà không cần chờ một vài giờ hoặc vài ngày. Điều này mang lại hiệu quả hơn cho doanh nghiệp khi đưa ra các quyết định.
- Độ tin cậy: Các báo cáo được tạo ra bởi phần mềm đều thực tế và chính xác cao.
Khác với việc ứng dụng phần mềm quản lý Nhân sự - Tiền lương tách rời, những lợi ích mà Doanh nghiệp nhận được khi áp dụng đồng bộ Giải pháp Phần mềm ERP BRAVO 8 là rất lớn. Với việc được xây dựng dựa trên định hướng QUẢN TRỊ TỔNG THỂ - ĐÁP ỨNG ĐA NGÀNH NGHỀ; cùng khả năng tùy biến theo mọi yêu cầu quản trị, BRAVO 8 (ERP-VN) hứa hẹn đem tới cho Quý doanh nghiệp nhiều cảm nhận không ngờ.
(Chú thích: (1) Kế toán là một trong những phân hệ cơ bản thuộc hệ thống giải pháp phần mềm quản trị tổng thể doanh nghiệp BRAVO. Trong nội dung bài viết này, người viết sẽ tạm dùng cụm từ "phần mềm kế toán" để bạn đọc tiện theo dõi).
>>> Khám phá sản phẩm TẠI ĐÂY.
--- BinhTT ---










